采购信息
业主招标
18210703002
5月3日起生效,新规发布规范耗材与设备采购
2024-05-30
在新修订的采购管理规范下,长期存在的监管盲区在设备招标、耗材采购及使用等多个环节得到了有效清除。
01
5月3日起,耗材、设备采购管理全面升级
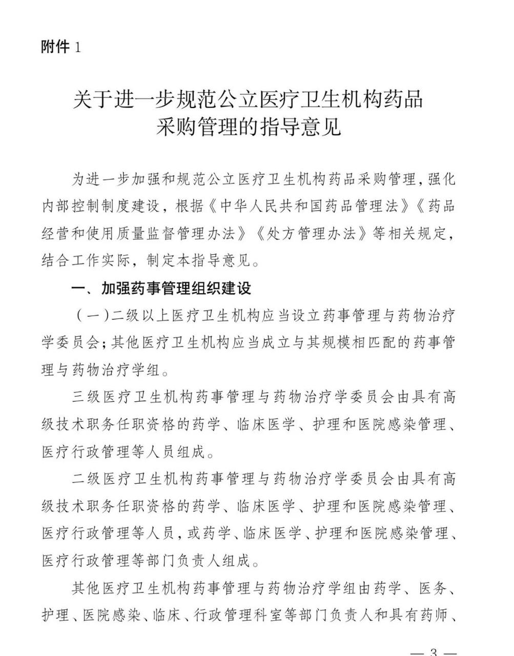
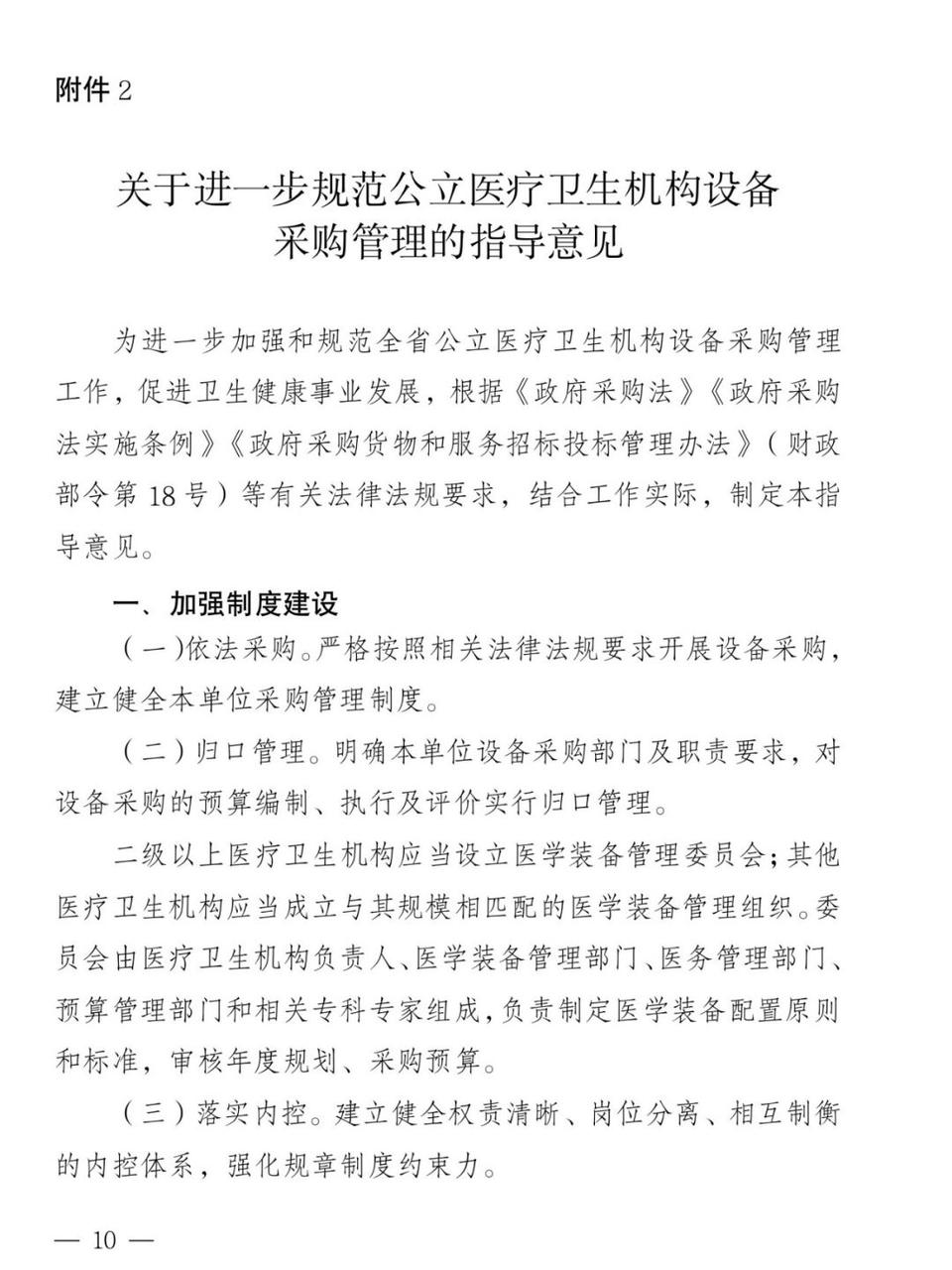
4月8日,湖南省卫健委发布《湖南省卫生健康委关于进一步规范全省公立医疗卫生机构药品、设备、医用耗材等采购管理的通知》(全文附文末)
湖南省卫健委分别制定了《关于进一步规范公立医疗卫生机构药品采购管理的指导意见》《关于进一步规范公立医疗卫生机构设备采购管理的指导意见》及《关于进一步规范公立医疗卫生机构医用耗材采购管理的指导意见》。
文件自2024年5月3日起施行,有效期5年。
设备采购方面,根据《指导意见》,建立健全设备采购需求全过程集体决策制度。设备需求科室应组织不少于3名中级职称及以上、熟悉设备、具备专业能力的业务专家对设备采购需求进行科内论证和集体决策,拟定年度设备采购需求,论证和决策过程全员签字存档,科室相关人数不够的应从其他科室协调人员参与。
采购需求报告由设备需求科室内部讨论,并从医疗设备采购论证专家库临时随机抽取不少于2名论证专家参与论证,最终确定采购预算、需求参数。原则上采购需求参数由不少于5名中级职称及以上、熟悉设备、具备专业能力的业务专家进行集体决策,决策过程全员签字存档。
在招标文件制定方面,《指导意见》明确,严禁设置倾向性、排他性参数和指标,严禁设置不合理和歧视性条件。此外,政府采购限额以上项目,要组织专家对招标文件等进行论证,专家组应当由5人(含)以上单数组成,其中应当包括1名法律专家,本单位人员不得担任论证专家。
此外还提出,应当充分考虑设备配套使用的医用耗材成本,作为采购设备的重要参考因素。
《指导意见》明确,建立设备采购人员定期轮岗制度。发挥纪检监督、内部审计等监督作用,对重点环节实行常态化监督检查。对违反法律法规和有关制度的相关人员,按照有关规定进行处理。
加快推进政府采购内控平台信息化建设,加强廉政风险防控,提高采购效率。
02
耗材供应目录动态管理
这些耗材或被停用
耗材采购方面,《指导意见》明确,建立医用耗材遴选与采购管理制度。医用耗材供应目录应根据遴选和使用等情况动态管理、定期调整。优先选用带量集采中选和政府集中采购入围目录医用耗材。
不得在医用耗材遴选、采购和使用中牟取不正当利益。
《指导意见》还明确,获得国家医保医用耗材分类及代码,面对患者单独收费的医用耗材(含体外诊断试剂),不再纳入政府采购,应当在省医保信息平台药品和耗材招采管理子系统、省医药采购平台上实行阳光采购,按照医用耗材遴选与采购管理制度执行,严禁网外采购。
此外,对医用耗材实行台账清单管理,逐步建立和完善信息化管理制度和系统,力争实现使用可溯源。开展医用耗材临床使用评价,评价结果应当作为医疗卫生机构动态调整医用耗材供应目录的依据,对存在不合理使用、出现超常预警的品种,可以采取停用、重新招标等干预措施。
定期开展医用耗材采购部门重点人员评价考核和轮岗制度。发挥纪检监督、内部审计等监督作用,加强对医用耗材采购全过程的管理和监督,对重点环节实行常态化监督检查。
03
医院采购进入精细化管理时代
当前,医院采购管理颗粒度明显升级。
去年12月,财政部等四部门发布《关于进一步加强公立医院内部控制建设的指导意见》,加强采购管理,严格落实国家药品和医用耗材采购政策,明确职责划分与归口管理,确定药品、医用耗材、仪器设备、科研试剂等品类多、金额大的物资和设备,以及信息系统、委托(购买)服务、工程物资等采购过程中的关键管控环节和控制措施。
此外还再次明确,严格按规定程序配置各类设备资产,严禁举债购置大型医用设备。
在降本增效原则下,医院资源配置效率在逐步提升。
今年全国卫生健康财务工作会议提到:卫生健康经济管理要由传统的会计核算财务管理向经济管理再向运营管理转变,由注重支出管理向收入支出并重转变,由注重资金向注重资金资产效益再向更关注资源配置效率效益转变。
伴随国家和各地招采平台搭建逐步完善,网采率在加速提高,公立医院采购品种、数量、价格的信息监管更为透明。
今年3月,国家医保局党组成员、副局长施子海带队赴辽宁调研时指出,公立医疗机构应该在省级集中采购平台上采购全部所需的高值医用耗材,要结合高值医用耗材临床使用实际,采取适宜方式切实提高网采率。
在耗材采购及使用方面,全国统一招采系统的上线和应用,为智能化管理带来更多可能性。地方层面也在统一信息平台辅助下,发现并推动整改耗材采购问题。
医院采购管理的新图景拉开帷幕。
附全文:
- END -
目前线索帮招标网汇总了各行业所需数据,注册当天免费使用~【官网入口:https://bid.huating-ai.cn/】 也🉑️扫下方二维码手机上查询使用
资源交易中心
线索帮招标网
微信小程序
相关链接:
https://bid.huating-ai.cn/
省招标网 热门推荐